国务院国资委央企“双碳”新要求!

2026/04/01 04:04:35
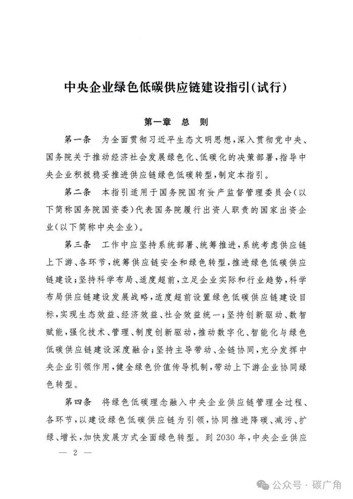
2026年,国资委印发《中央企业绿色低碳供应链建设指引(试行)》,要求央企坚持系统部署、适度超前、创新驱动、全链协同的原则,要求中央企业将绿色低碳理念融入供应链全过程。

到2030年,供应链绿色转型取得积极进展,管理体系逐步建立,带动上下游企业协同转型,形成一批绿色低碳供应链领军企业,实现碳达峰。

到2035年,绿色低碳管理水平全面提升,绿色低碳循环产业体系基本建立,企业发展全面进入绿色低碳轨道。

1、央企的采购目录里,绿色低碳是硬门槛,不是可选项。

绿色采购不再只是“鼓励”,而是要求将绿色理念贯穿采购全过程,并逐步形成制度化的采购清单:

优先采购:节能、节水、节材、循环低碳、可回收利用的原材料、产品和服务

提高占比:再生材料、再制造产品的采购比例

建立清单:逐步制定并公开“绿色低碳产品服务评价指标”和采购清单,让绿色采购有据可依、可考核。

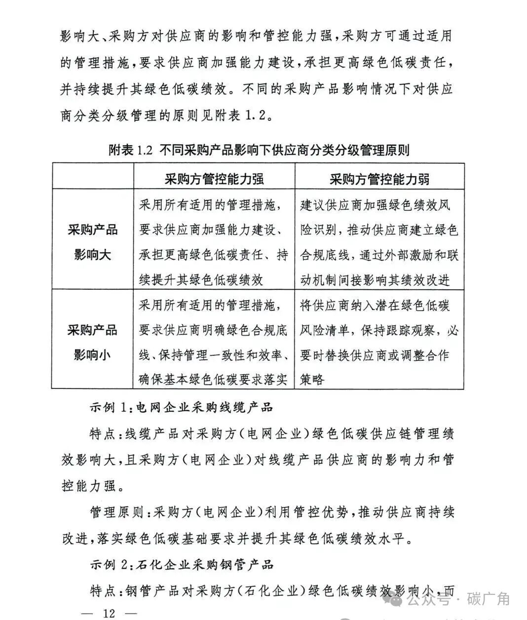
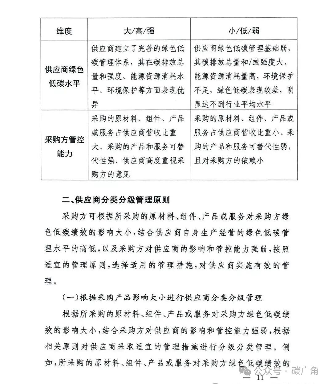
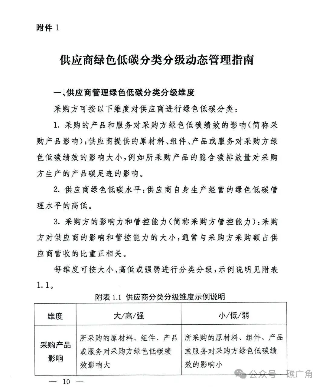
2、建立健全供应商绿色低碳分类分级动态管理机制

鼓励建立绿色供应商数据库。建立激励约束机制,

对绿色低碳发展方面表现优异的供应商给予优先合作、价格优惠、增加份额、缩短付款期限等激励;

对存在严重不足或长期未改进的,逐步降低份额、暂停采购直至终止合作。

3、央企用采购权,倒逼整条绿色供应链

央企的绿色低碳管理标准、碳排放数据统计要求,要逐级穿透到上游多级供应商;

供应商也要对其上游开展绿色低碳管理,形成责任传导链条;

鼓励央企之间协同采购、协同制造、协同物流,避免对供应商重复评审。

鼓励采信第三方绿色认证结果,包括:绿色产品认证、碳足迹核查、绿电消费认证、绿色工厂、零碳园区等评定。

 

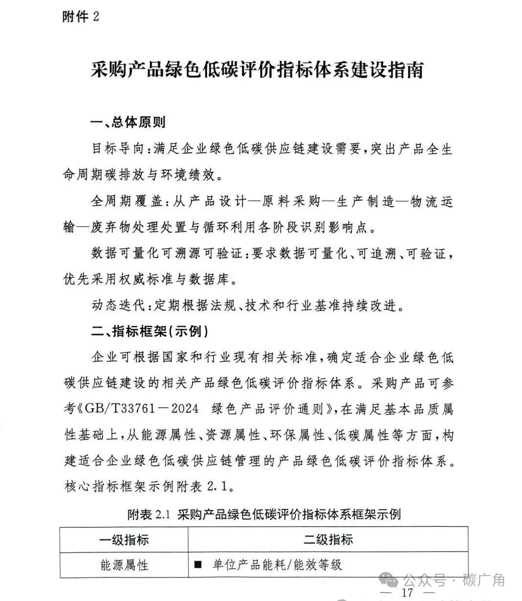
文件原文如下:
图片
图片
图片
图片
图片
图片
图片
图片
图片
图片
图片
图片
图片
图片
图片
图片
图片
图片
图片
图片
图片
图片
图片
图片
图片