首个分布式光伏碳普惠方法学发布!
2023/12/06 02:12:061月30日,武汉市生态环境局关于印发《武汉市分布式光伏发电项目运行碳普惠方法学(试行)》等3项方法学。
原文如下:
各有关单位:
根据《武汉市碳普惠体系建设实施方案(2023—2025年》(武政办〔2023〕26号)《武汉市碳普惠管理办法(试行)》(武环规〔2023〕3号)有关要求,我局组织制定了《武汉市分布式光伏发电项目运行碳普惠方法学(试行)》《武汉市规模化家禽粪污资源化利用碳普惠方法学(试行)》《武汉市基于电力需求响应的居民低碳用电碳普惠方法学(试行)》,现予以公布。
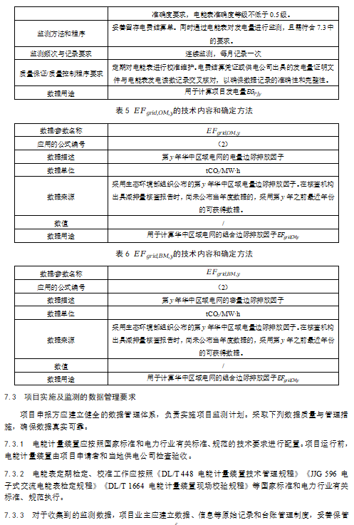
附件:1.武汉市分布式光伏发电项目运行碳普惠方法学(试行)
2.武汉市规模化家禽粪污资源化利用碳普惠方法学(试行)
3.武汉市基于电力需求响应的居民低碳用电碳普惠方法学(试行)
文件下载:
附件1-武汉市分布式光伏项目运行碳普惠方法学.docx
附件2-武汉市规模化家禽养殖粪污资源化利用碳普惠方法学.docx
附件3-武汉市基于电力需求响应的居民低碳用电碳普惠方法学.docx
















